(通讯员 冯艳斌)近日,学校365best体育亚洲官网王忠良教授团队青年教师冯艳斌在免疫治疗可视化领域取得突破性进展,开发了一种颗粒酶A激活型近红外荧光/光声探针,实现免疫治疗后活体小鼠肿瘤相关自然杀伤细胞的实时成像。相关成果以《Activatable Fluorescence/Photoacoustic Macromolecular Probe for Imaging of Tumor‐Associated Natural Killer Cells》为题,发表于化学领域顶级期刊《Angewandte Chemie International Edition》,西电王忠良教授、新加坡南洋理工大学Kanyi Pu教授、刘晶博士、华中科技大学张燕教授为论文通讯作者,西电青年教师冯艳斌和新加坡南洋理工大学博士后胡宇轩为共同第一作者。

自然杀伤细胞(NK细胞)介导的抗肿瘤免疫治疗成效卓著,然而其疗效实时准确评估仍是巨大挑战。肿瘤相关NK 细胞(TANKs)能够识别癌细胞并通过释放细胞毒性分子和分泌细胞因子来诱导癌细胞死亡。研究表明,TANKs与肿瘤患者良好预后相关,因此TANKs的检测对于评估抗肿瘤免疫治疗疗效至关重要。现有检测技术包括免疫荧光染色、流式细胞术、组织病理学检测等,然而这些方法都是静态、侵入性的,不能在体实时反馈。光学成像技术具有动态、实时、非侵入性、高灵敏度等优势,为在体生物标志物的分析检测提供了一种非侵入性方法。近年来,研究人员开发了多种针对免疫反应相关蛋白酶响应的激活型分子探针,用于实时可视化包括M1巨噬细胞、毒性T淋巴细胞、中性粒细胞、肥大细胞等多种免疫细胞。然而,光学成像的穿透深度有限,限制了其在体成像的有效性。光声成像技术结合了光学成像和超声成像优势,具有动态、实时、非侵入性、高灵敏度、高穿透深度等优势,已成为临床前研究和临床实践中的关键技术。目前报道的半导体聚合物纳米颗粒、金纳米颗粒、碳纳米管、小分子染料等光声成像造影剂大多是“Always On”型,在活体成像过程中不可避免存在探针非特异性富集导致的高背景信号。相对而言,激活型光声成像探针仅在存在特定分子生物标志物时发出信号,具有更高的成像信噪比和特异性。然而如何构建针对TANKs特异性激活型荧光/光声成像探针仍具有挑战。
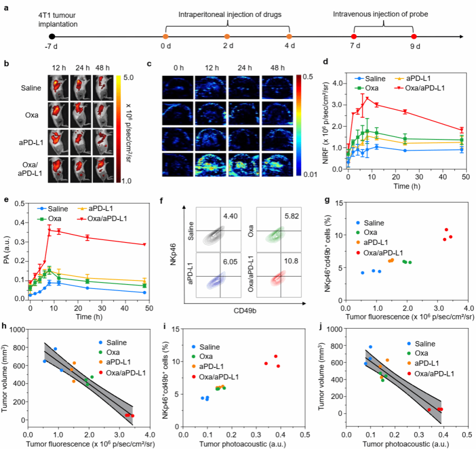
本论文通过分子工程化策略设计合成一系列新型近红外光声分子,在此基础上构建了颗粒酶A激活型近红外光声探针,以建立TANKs介导的抗肿瘤免疫治疗疗效的及时、准确评估体系。为了优化探针光声性能,本论文通过电子受体替换并引入重原子以优化半菁骨架光学性能。通过该策略,半菁骨架的最大吸收峰红移,同时光热转换效率(PCE)增加,最终提高了近红外光声信号。在四种半菁衍生物中,由于具有最大吸收峰(~800 nm)、最高光热转换效率(71.13%)及光声信号强度,BhCyS被用于构建激活型探针BhCyNK。在溶液水平及细胞水平,BhCyNK都展现出良好的成像灵敏度及特异性。在动物水平BhCyNK对免疫治疗后活体小鼠TANKs的实时成像结果表明,联合免疫治疗后BhCyNK的瘤内信号增加与TANKs的增加密切相关。因此,这项研究不仅报道了一种开发高性能光声造影剂的分子策略,而且为免疫细胞的非侵入性监测提供了理想的工具。

激活型荧光/光声探针可视化肿瘤相关自然杀伤细胞示意图

四种半菁衍生物的光物理性质

BhCyNKH在溶液水平对颗粒酶A的响应性能评估

BhCyNKM对免疫治疗后活体小鼠TANKs的实时成像
原文链接:
Y. Feng, Y. Hu, J. Liu, X. Zhang, Y. Zhang, Z. Wang, K. Pu. Activatable Fluorescence/Photoacoustic Macromolecular Probe for Imaging of Tumor‐Associated Natural Killer Cells. Angew. Chem. Int. Ed. 2025, e202507765. https://onlinelibrary.wiley.com/doi/10.1002/anie.202507765